News Detail
来源:本站
浏览量:13400
在研究体内药代动力学PK(pharmacokinetics)机制时,为了解释药物分子在体内吸收、分布、代谢和排泄动态变化的规律,我们需要对体内的血浆及靶器官组织进行定量分析,此时,药代科学家需根据待测物的结构、生物介质和预期的浓度范围,开发出灵敏、专一、精确、可靠的生物样品分析方法。下面主要就生物样品分析前处理方法、生物样品分析使用仪器、生物分析方法学验证、体内药代行为分析等四方面进行概述。
药物在体内经胃肠道吸收进入血液后,通过血液循环到达各组织和器官,药物在体内有游离型和结合型两种状态,其中游离型药物穿透生物膜,在效应部位(靶标酶或受体位置)发挥药效,部分药物分子通过代谢或排泄的方式被消除。上述过程也被称为ADME,即吸收、分布、代谢和排泄,见图1.
图1:药物动力学行为示意图
药物分析样本前处理
在药代动力学研究中,生物样本包括血液,尿液,唾液,乳汁,泪液,脑脊液,胆汁,组织匀浆液等。因为浓度低、干扰物质多等原因,在测定前通常需要对体内样品进行分离净化与浓集等前处理。样品前处理是指将样品分解,使被测组分定量地转入溶液中以便进行分析测定的过程。样品前处理既可以改善分析环境,也可以延长仪器使用寿命。
常用的样品前处理方法包括:去除蛋白质法(PPT)、液液萃取(LLE)、固相支撑液液萃取(SLE)、固相萃取(SPE)、化学衍生法等方法。其中去除蛋白质法主要有溶剂沉淀法、强酸沉淀法、超滤法等。
图2:去除蛋白质法(PPT)
图3:液液萃取(LLE)
图4:固相支撑液液萃取(SLE)
图5:固相萃取(SPE)
图6:化学衍生法
药物分析仪器LC-MS/MS
在药物分析研究时,大多数小分子药物的药代动力学及代谢产物研究测定可以用色谱法来完成。在生物样本分析中爱思益普运用高灵敏度的Waters XEVO TQ-S Micro串联四极杆质谱仪进行体内PK和体外ADME药代动力学样本分析。其中LC-MS/MS方法检测原理为:质谱运用了串联四极杆的结构,使化合物进入质谱仪后,先通过样品分子在离子源离子化,裂解成各种质荷比(m/z)的离子,进而在电场和磁场的作用下被分离,并被检测器测定,形成质谱图。通过质谱图可以确定化合物的分子量,从而对化合物进行定性分析。液质联用使得化合物在相应的离子通道形成色谱峰,谱峰强度与其代表的化合物含量有关,从而药代科学家可以对化合物进行准确定量分析。
图7:串联四极杆多重反应监测(MRM)的过程
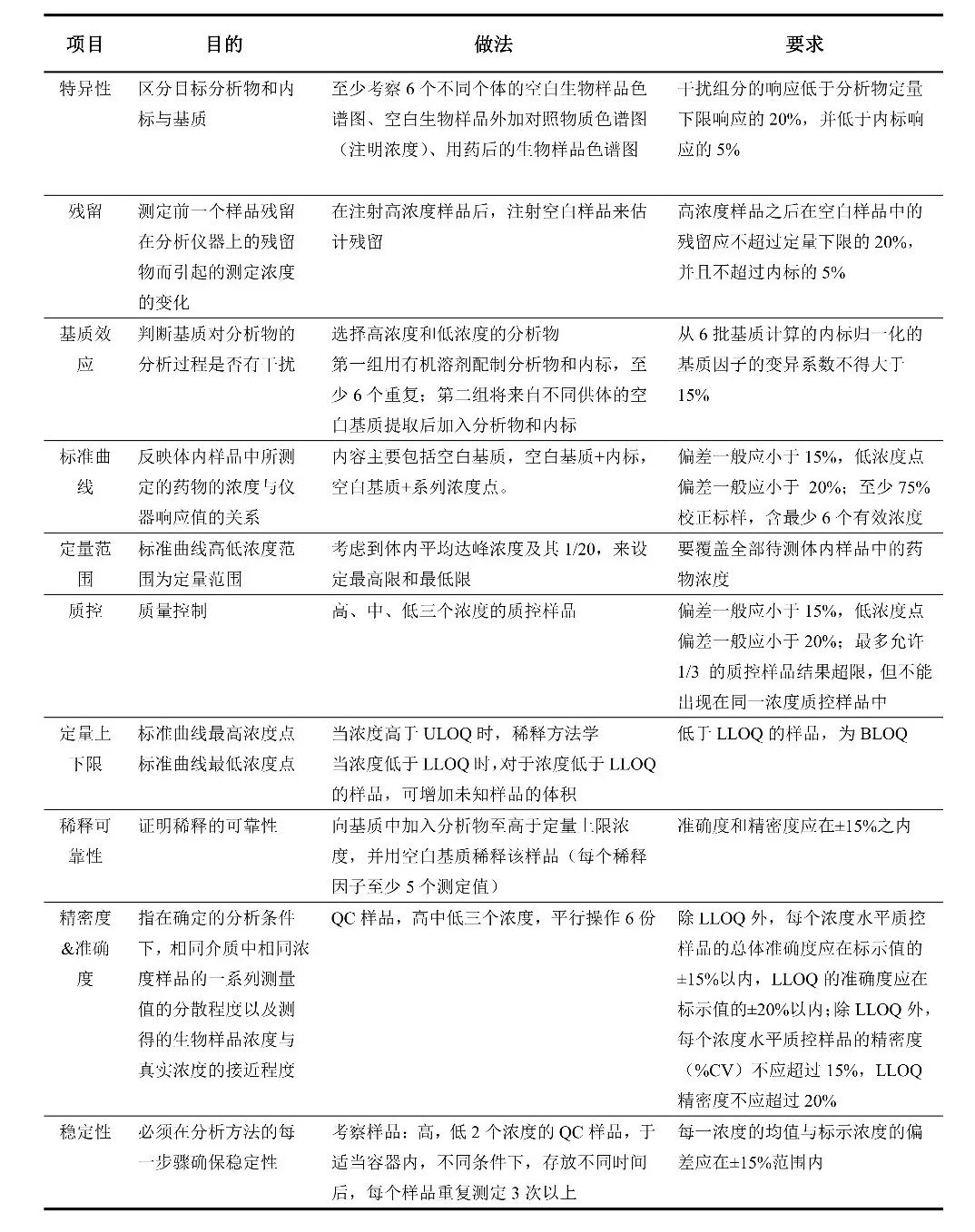
生物样本分析方法学验证
生物基质中化学药物和生物药物及其代谢物的浓度测定是药物开发过程中的重要内容。关键的非临床毒代动力学(Toxicokinetic, TK)/药代动力学 (Pharmacokinetics, PK)研究以及包括生物利用度比较/生物等效性研究(Bioavailability, BA/Bioequivalence, BE)等的实验结果,可用于药品安全性和有效性监管决策。
图8:分析方法过程
实验中,掌握药品分析方法,有助于对特定化合物开发出灵敏度度高,准确度高,精密度好,重复性好的生物分析方法,并由此得出更准确更可靠的数据,助力解析药物在动物体内PK的药代动力学行为及药物在体外ADME细胞或微粒体酶系或非微粒体酶系中的代谢过程,为新药研发的推进奠定坚实的基础。
为了验证对药品分析方法是否完全达到了预期的目的,或证明由分析方法误差而导致的试验结果判断错误的概率是否在允许范围之内,必须对方法进行充分验证,具体的验证参数及要求如下所示。
表1:生物样本分析方法具体的验证参数及基本要求汇总:
在生物样品分析方面,爱思益普遵循参考GLP标准的非GLP实验原则。PF01247324 这个化合物,作为实验室内部数据的收集,在方法开发阶段,遇到了残留和基质效应的问题,经过查阅文献和经验尝试,总结了以下的经验。
常见问题分析1:在实验中遇到残留大的化合物,以下方式来尝试解决:①液相方法方面,提高起始有机流动相的比例;②洗针溶液换比例,增加有机相比例,如:配制等体积的甲醇:乙腈:2-异丙醇:超纯水;③洗针中加酸或碱;④更换色谱柱;⑤双梯度洗脱等。
常见问题分析2:在实验中如果有遇到基质效应影响分析的情况,可通过以下方式来尝试解决:①更换新鲜的生物基质,或使用条件符合的替换介质;②更换内标为同位素内标;③改善多组分间的色谱分离,增加保留时间,在保证灵敏度的前提下,减小进样体积。
PF01247324药物的分析方法经过优化,得到灵敏度为1ng/mL,线性(R2>0.99)良好,准确度高、精密度好、特异性好的生物分析方法。
标准曲线各浓度点准确度:
灵敏度(浓度:1ng/ml):
标准曲线线性回归系数(R2>0.99):
体内药代行为分析
在药物研发中,生物基质中的药物进行定性和定量分析非常重要。全套的生物分析方法开发,分析方法学验证及多种样品前处理方式有助于科学家解决PK实验中的难题。以下为实验室内部对啮齿类大鼠在给药后(IV 2mg/ml;PO 5mg/ml),不同时间点的血药浓度及组织分布程度情况的测试结果,通过参数可以看出,此化合物通过口服给药后,吸收良好,药物在体内也达到了比较高的暴露量,生物利用度F达到98.9%,且药动学参数与文献报道拟合程度良好,见表2.体内药代动力学实验过程见图9.药时曲线和组织分布情况见图10和图11.
图9:血浆样品前处理和分析过程
图10:PF01247324 IV&PO 药时曲线
图11:PF01247324 IV&PO组织分布图
表2:PF01247324 IV&PO 药动学参数ICE和文献的比较:
结语
爱思益普具有经验丰富的DMPK团队,建立了新药研发中临床前期的体内PK及体外ADME相关实验,体内PK实验包括啮齿类的大小鼠PK实验、非啮齿类比格犬的PK实验、急性毒性实验、毒代实验等,支持多种溶媒的使用、多种给药方式给药、多种组织取材等。体外ADME实验包括药物溶解度实验、Log D、Log P值实验、肝微粒体和肝细胞代谢、抑制和诱导实验、PPB血浆蛋白结合(HTD和超离)实验、Caco2/PAMPA实验、Transporter等实验,ICE可以提供定制化的体内体外相关实验,更好的为客户提供药代动力学服务,助力新药研发。
结合早期靶点验证与机理研究的平台、酶学和细胞学的筛选平台、成药性评价的ADMET平台、PK/PD的分析平台、谱学筛选平台(kinase panel, safety panel, cell panel, etc.)等,爱思益普可以更好的为药物研发的团队高效地提供药物构效关系测试,加速中国新药研发项目的进程。
A proposed translational PK–PD roadmap for protein degrader therapeutics
(Bartlett, D. W. and A. M. Gilbert (2022). Chem Soc Rev 51(9): 3477-3486.)
参考文献
[1]赵虹, 佟国莲, 马惠. 体内药物分析[J]. 中外健康文摘, 2013(4):184-185.
[2]9012生物样品定量分析方法验证指导原则.
[3]段醒妹, 张晔. 基质效应及其消除[J]. 赤峰学院学报:自然科学版, 2008(8):2.
[4]Taylor J K. Validation of analytical methods[J]. Analytical Chemistry, 1983. 55(6): 600A-608A.
[5]Guideline I C H H T. Validation of analytical procedures: text and methodology[J]. Q2 (R1), 2005. 1(20): 05.
[6]El Mubarak M A, Danika C, Vlachos N S, et al. Development and validation of analytical methodology for the quantification of aldehydes in e-cigarette aerosols using UHPLC-UV[J]. Food and Chemical Toxicology, 2018. 116: 147-151.
[7]Pedroso T M, Salgado H R N. Validation of analytical methodology for quantification of cefazolin sodium pharmaceutical dosage form by high performance liquid chromatography to be applied for quality control in pharmaceutical industry[J]. Brazilian Journal of Pharmaceutical Sciences, 2014. 50: 213-223.
[8]Burgess R R. Protein precipitation techniques[J]. Methods in enzymology, 2009. 463: 331-342.
[9]Jonker D M, Visser S A G, Van Der Graaf P H, et al. Towards a mechanism-based analysis of pharmacodynamic drug–drug interactions in vivo[J]. Pharmacology & therapeutics, 2005. 106(1): 1-18.
[10]Vuckovic D, Shirey R, Chen Y, et al. In vitro evaluation of new biocompatible coatings for solid-phase microextraction: implications for drug analysis and in vivo sampling applications[J]. Analytica chimica acta, 2009. 638(2): 175-185.
[11]Payne C; Brown A; Theile J; et.al; Stevens, Edward B (2015). A novel selective and orally bioavailable Nav1.8 channel blocker, PF-01247324. attenuates ociception and sensory neuron excitability. British Journal of Pharmacology, 172(10), 2654–2670.
扫一扫关注
爱思益普公众号
业务咨询
北京
业务咨询专线:010-6780-9840
联系地址:北京市经济技术开发区科创十三街18号院锋创科技园16号楼
上海
业务咨询专线:010-6780-9840
联系地址:上海市浦东新区蔡伦路780号新技术推广大楼3E5O室
徐州
业务咨询专线:010-6780-9840
联系地址:江苏省徐州市云龙区淮海文博园 二号楼2层
贵州
业务咨询专线:010-6780-9840
联系地址:贵州省贵阳市南明区龙岭路50号 欧美医药产业园一期2号楼



